
去年暑假大好評的澎湖最新最夯的澎澄飯店快閃團又來啦!澎湖澎澄飯店加Pier3 三號港是昇恆昌旗下2018年才全新開幕的飯店和複合式商場免稅店,正面對南海遊客中心,前往各島嶼交通便捷,坐擁第三漁港的獨特港灣景致,無邊際泳池加高空籃球場,遠眺一望無際的海景及環繞千坪的公園綠洲,結合飯店、免稅購物商場、美食貨櫃屋和GO STAR室內極限運動區等設施,不止玩水還可以免出國就享血拚免稅優惠,好玩好買又不怕曬!!這次的澎澄快閃團按照慣例優惠更勝年度旅展、官網和AGODA,不論是週五、週六、花火節期間、暑假平假日期間,一律全部皆不另加價!!!首次開放直售港景親子房,樹屋設計的上下兩層小閣樓,是小朋友最愛的秘密小天地,不分平假日加贈二名未滿12歲小朋友入住含早餐,不分平假日免費加鋪一張單人床墊,讓小童睡的更舒適。因為澎湖親子小旅行還會有機票和船票的問題,所以特別拉長快閃優惠期到四天半,讓大家可以多作功課勿衝動訂房,覺得飯店風格適合自己又有優惠到再訂房喔!

※澎湖澎澄飯店X魔鬼甄親子快閃優惠專案※
線上訂房連結→ http://bit.ly/301Gjfg
特別拉長到四天半 5/6 10:00~5/10 23:59
入住期間 5/6 ~ 8/31 (直接線上訂房)
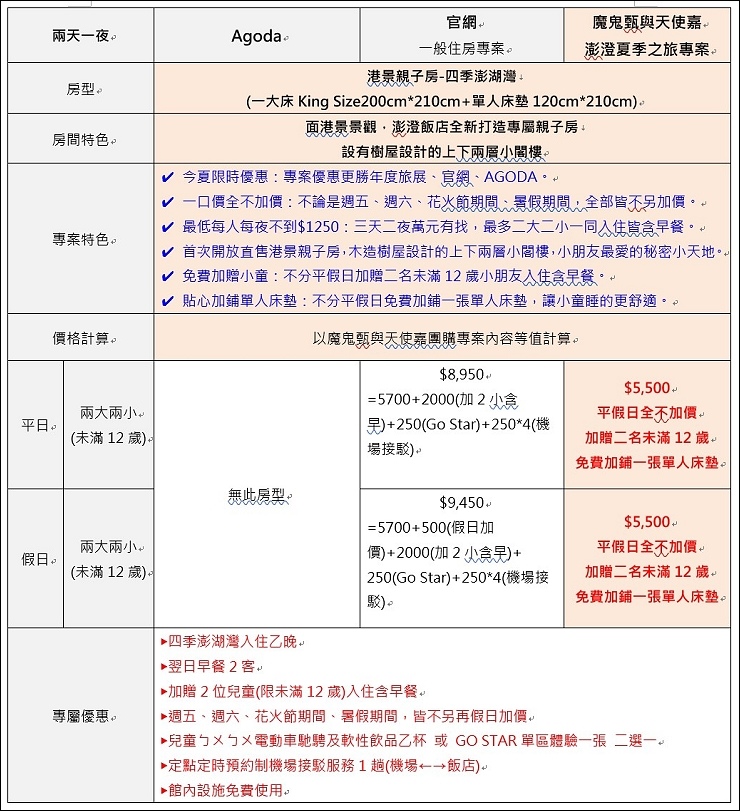
#假日二大二小入住三天二夜專案省最大!
#首次開放直售港景親子房(樹屋設計的上下兩層小閣樓)
#昇恆昌旗下全新開幕飯店(海景碼頭漁港免稅購物中心N合一)
#花火節暑假平旺假日都不加價
#贈送二位小朋友入住(含早)
#贈送免費提供加人床墊乙張
#正面對南海遊客中心碼頭(前往各島嶼交通便捷)
#坐擁第三漁港的獨特港灣景致(漁貨採買方便)
#高空籃球場加歐洲空運極限體能王(適合運動掛親子家庭)
#免出國也可以享免稅優惠(每一個人的免稅額度是6萬元)
※訂房相關問題都可以電詢飯店協助→ 06-9235678 ※
>>兩天一夜X兩大兩小適用
房型:四季澎湖灣客房(港景一加大床200*210cm+單人床墊100*210cm),附親子浴池
專案內容:
▶四季澎湖灣入住乙晚
▶翌日早餐2客
▶加贈2位兒童(限未滿12歲)入住含早餐
▶週五、週六、花火節期間、暑假期間,皆不另再假日加價。
▶兒童ㄅㄨㄅㄨ電動車+軟性飲品乙杯 或 GO STAR單區體驗一張(二選一)
(請於系統上進行預先選擇,以利飯店人員統計數量)
▶定點定時預約制機場接駁服務1趟(機場←→飯店)
▶館內設施免費使用
>>三天兩夜X兩大兩小適用
房型:四季澎湖灣客房(港景一加大床200*210cm+單人床墊100*210cm),附親子浴池
專案內容:
▶四季澎湖灣入住2晚
▶翌日早餐2客/2天
▶加贈2位兒童(限未滿12歲)入住含早餐/2天
▶週五、週六、花火節期間、暑假期間,皆不另再假日加價。
▶定點定時預約制機場接駁服務1趟(機場←→飯店)
▶館內設施免費使用
【加人加價說明】
◎超過12歲,每人需加價$1,000
▶以上加人費用包含早餐乙客與客房備品乙份
【極限運動GO STAR使用限制】
▶身高110cm和體重20-120公斤的標準,請著運動服和運動鞋,12歲(含)以下兒童須由家長陪同,未滿18歲恕無法使用忍者訓練區。
【交通資訊】 (此部分並非業配合作,僅提供網路資訊整理供大家參考)
空運:松山/台中/高雄機場往返
▶「華信航空」>02-412-8008 http://www.mandarin-airlines.com/
▶「立榮航空」>02-25086999 https://www.uniair.com.tw/uniweb/index.aspx
▶「遠東航空」>02-87707999 http://www.fat.com.tw/
海運:主要可以分成高雄與嘉義布袋前往
▶「高雄台華輪航船」> http://www.tnc-kao.com.tw/about.aspx
▶「嘉義凱旋船運」http://boat3.okgo.tw/
▶「嘉義滿天星船運」 http://www.aaaaa.com.tw/
▶「嘉義太吉之星」http://www.taijistar.com.tw/
📌想接收開團前提醒與當天開團通知請加入我的line@►► https://goo.gl/xDHNPo
👊我line@生活圈🔎 @rle6974e




#澎湖最新玩法
🔺直接入住免稅店海景親子房
🔺木造樹屋設計的上下兩層小閣樓
🔺無邊際泳池加高空籃球場
🔺免出國也可以享免稅優惠
🔺花火節暑假平日假日都不加價
🔺海景碼頭漁港極限體能王免稅購物中心N合一
-----------------
※澎湖澎澄飯店X魔鬼甄與天使嘉粉絲夏季最優專案※
★今夏限時優惠:專案優惠更勝年度旅展、官網、AGODA。
★一口價全不加價:不論是週五、週六、花火節期間、暑假平假日期間,一律全部皆不另加價。
★最低每人每夜不到1250:三天二夜萬元有找,最多二大二小一同入住皆含早餐。
★首次開放直售港景親子房,木造樹屋設計的上下兩層小閣樓,小朋友最愛的秘密小天地。
★免費加贈小童:不分平假日加贈二名未滿12歲小朋友入住含早餐。
★貼心加鋪單人床墊:不分平假日免費加鋪一張單人床墊,讓小童睡的更舒適。
-----------------
#澎湖最夯的好評全新飯店
特色1:2018年全新開幕,目前澎湖最新、最具話題之渡假飯店。
特色2:海島渡假X免稅購物,飯店緊連澎湖最大複合式商場/免稅店。
特色3:好玩好買又不怕曬外島行程,附有免稅店、購物商場、美食街、影城、及室內遊戲室。
特色4:坐擁第三漁港便利地理位置,正對南海遊客中心,前往各島嶼交通便捷。
特色5:無邊際的高空游泳池,不論白天或夜晚皆可享受真正的海天一色美景。
-----------------
【2019澎湖花火節】
一年一度的「澎湖國際海上花火節」來囉!2019澎湖國際海上花火節將於4月18日~6月27日的每週一及週四,以及5月12日的母親節假日,在澎湖馬公市觀音亭休閒園區隆重登場。共計22場次的花火節活動,每場從晚間8點開始,煙火施放時間則為晚間9點,除了4月18日開幕日施放煙火的時間為15分鐘外,其餘場次皆為10分鐘。
【Pier3 三號港】為昇恆昌旗下新開的最大複合式商場/免稅店。
免出國也可以享免稅優惠,購物商場共有四層樓(包括國際精品、美妝保養、各式運動品牌、美食…等),而每一個人的免稅額度是6萬元,大家都可以善加利用。現在來澎湖渡假不是只能玩玩水曬太陽了哦,還能像國外海島渡假逛街血拚享免稅。



這次快閃團的海景親子房型,設有親子浴池,木造樹屋設計的上下兩層小閣樓,是小朋友最愛的秘密小天地。


無敵海景高空無邊際泳池,好天氣日夜景都很美~
兒童戲水池
PLAY HOUSE兒童娛樂室

SPA AREA 備有烤箱蒸氣室的三溫暖設施
網友好評的高空籃球場









看綜藝玩很大介紹隔壁商城的Go Star Challenge 星探索,裡面的設施全部都是歐洲空運,基本上就是把極限體能王搬到澎湖!
小提醒:GO STAR屬於極限運動內容,若有要體驗的朋友,記得著輕便衣服及襪子+球鞋哦,若只有穿拖鞋入內,擔心會有運動傷害,也是無法進去體驗的哦。
去年暑假大好評的澎湖最新最夯的澎澄飯店快閃團又來啦!澎湖澎澄飯店加Pier3 三號港是昇恆昌旗下2018年才全新開幕的飯店和複合式商場免稅店,正面對南海遊客中心,前往各島嶼交通便捷,坐擁第三漁港的獨特港灣景致,無邊際泳池加高空籃球場,遠眺一望無際的海景及環繞千坪的公園綠洲,結合飯店、免稅購物商場、美食貨櫃屋和GO STAR室內極限運動區等設施,不止玩水還可以免出國就享血拚免稅優惠,好玩好買又不怕曬!!這次的澎澄快閃團按照慣例優惠更勝年度旅展、官網和AGODA,不論是週五、週六、花火節期間、暑假平假日期間,一律全部皆不另加價!!!首次開放直售港景親子房,樹屋設計的上下兩層小閣樓,是小朋友最愛的秘密小天地,不分平假日加贈二名未滿12歲小朋友入住含早餐,不分平假日免費加鋪一張單人床墊,讓小童睡的更舒適。因為澎湖親子小旅行還會有機票和船票的問題,所以特別拉長快閃優惠期到四天半,讓大家可以多作功課勿衝動訂房,覺得飯店風格適合自己又有優惠到再訂房喔!

※澎湖澎澄飯店X魔鬼甄親子快閃優惠專案※
線上訂房連結→ http://bit.ly/301Gjfg
特別拉長到四天半 5/6 10:00~5/10 23:59
入住期間 5/6 ~ 8/31 (直接線上訂房)
#假日二大二小入住三天二夜專案省最大!
#首次開放直售港景親子房(樹屋設計的上下兩層小閣樓)
#昇恆昌旗下全新開幕飯店(海景碼頭漁港免稅購物中心N合一)
#花火節暑假平旺假日都不加價
#贈送二位小朋友入住(含早)
#贈送免費提供加人床墊乙張
#正面對南海遊客中心碼頭(前往各島嶼交通便捷)
#坐擁第三漁港的獨特港灣景致(漁貨採買方便)
#高空籃球場加歐洲空運極限體能王(適合運動掛親子家庭)
#免出國也可以享免稅優惠(每一個人的免稅額度是6萬元)
※訂房相關問題都可以電詢飯店協助→ 06-9235678 ※

>>兩天一夜X兩大兩小適用
房型:四季澎湖灣客房(港景一加大床200*210cm+單人床墊100*210cm),附親子浴池
專案內容:
▶四季澎湖灣入住乙晚
▶翌日早餐2客
▶加贈2位兒童(限未滿12歲)入住含早餐
▶週五、週六、花火節期間、暑假期間,皆不另再假日加價。
▶兒童ㄅㄨㄅㄨ電動車+軟性飲品乙杯 或 GO STAR單區體驗一張(二選一)
(請於系統上進行預先選擇,以利飯店人員統計數量)
▶定點定時預約制機場接駁服務1趟(機場←→飯店)
▶館內設施免費使用
>>三天兩夜X兩大兩小適用
房型:四季澎湖灣客房(港景一加大床200*210cm+單人床墊100*210cm),附親子浴池
專案內容:
▶四季澎湖灣入住2晚
▶翌日早餐2客/2天
▶加贈2位兒童(限未滿12歲)入住含早餐/2天
▶週五、週六、花火節期間、暑假期間,皆不另再假日加價。
▶定點定時預約制機場接駁服務1趟(機場←→飯店)
▶館內設施免費使用
【加人加價說明】
◎超過12歲,每人需加價$1,000
▶以上加人費用包含早餐乙客與客房備品乙份
【極限運動GO STAR使用限制】
▶身高110cm和體重20-120公斤的標準,請著運動服和運動鞋,12歲(含)以下兒童須由家長陪同,未滿18歲恕無法使用忍者訓練區。
【交通資訊】 (此部分並非業配合作,僅提供網路資訊整理供大家參考)
空運:松山/台中/高雄機場往返
▶「華信航空」>02-412-8008 http://www.mandarin-airlines.com/
▶「立榮航空」>02-25086999 https://www.uniair.com.tw/uniweb/index.aspx
▶「遠東航空」>02-87707999 http://www.fat.com.tw/
海運:主要可以分成高雄與嘉義布袋前往
▶「高雄台華輪航船」> http://www.tnc-kao.com.tw/about.aspx
▶「嘉義凱旋船運」http://boat3.okgo.tw/
▶「嘉義滿天星船運」 http://www.aaaaa.com.tw/
▶「嘉義太吉之星」http://www.taijistar.com.tw/
📌想接收開團前提醒與當天開團通知請加入我的line@►► https://goo.gl/xDHNPo
👊我line@生活圈🔎 @rle6974e
- May 06 Mon 2019 09:53
《花火節暑假端午連假全部不加價限時快閃團》澎湖最新玩法直接入住免稅店海景親子房X樹屋設計的上下兩層小閣樓X無邊際泳池加高空籃球場X免出國也可以享免稅優惠X海景碼頭漁港極限體能王免稅購物中心N合一~澎湖最新最夯的好評澎澄飯店!
全站熱搜
留言列表
禁止留言

留言列表